How MPL Can Boost Retention Rate
Problem
MPL has strong top-of-funnel traction but most new users drop off after just 2-3 sessions, especially casual players who don' t engage with fantasy games. These users often don't return or build a regular playing habit, leading to high 30-day churn and limited engagement depth.
Your challenge: Design product interventions t hat improve retention among casual users by helping t hem stay engaged beyond t heir first few sessions and return consistently.
Objective
Clearly define the goal of your case study.
Reduce the 30-day churn rate by 25% over the next 2 quarters by improving early engagement and habit formation - without increasing reliance on real-money fantasy games. Improvements in retention are expected to drive sustainable ARPU (Average revenue per user )
growth over time.
What are you trying to improve, change, or solve?
We are trying to improve discoverability of the game as the player have many choices to make so by helping user to play there favourite game.
Habit formation is essential to reduce early churn and create a sense of continuity and value in the user's
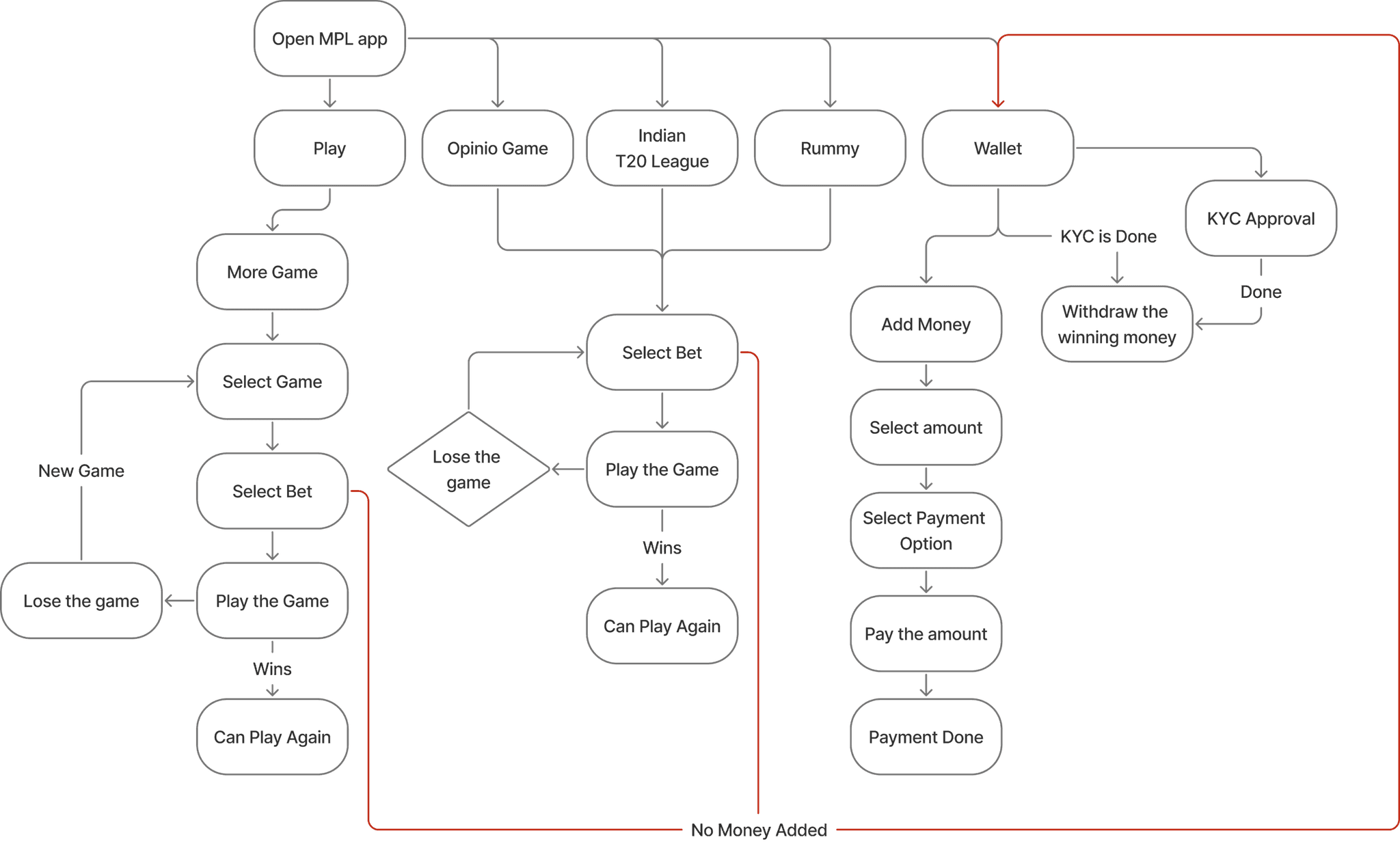
User Journey
User Persona
Pain Point
Solutions
Success Metrics







